納得感を目指した「現実解」(3):業績達成ツールとしての人事評価〜人事評価の現在地 #08
目次
「人事評価制度がうまく運用できていない」「現場の評価への不満が収まらない」。こういった人事評価制度の課題は、多くの企業で抱えているのではないでしょうか。
本連載では、人材マネジメントを研究している神戸大学 経済経営研究所・江夏幾多郎准教授が、人事評価についてのさまざまな考え方をご紹介。人事評価制度を導入する企業、評価者・被評価者である従業員のそれぞれが、人事評価のポテンシャルをどのように開拓し、有益な方法としていけばよいか、その道筋を考察します。 第8回目は「業績達成ツールとしての人事評価」について考察します。
「希望」を持たせる人事評価への納得
正確性や公正性が実現したとは判断しにくいような、期待外れの人事評価ですら、授業員に納得されることがある。このことを踏まえ、前回は、納得性の背景の一つとしての「将来への前向きな展望=希望」に着目した。
人事評価制度を介したコミュニケーションによって、どのように従業員の希望を醸成できるかを示した。
多くの従業員が、自らの仕事における成長や活躍、そして人生全体を実りあるものにすることについて、関心を持っている。そうした関心を充足させるためには、魅力的な報酬、仕事、学習機会、余暇などが必要となる。もし人事評価に関連した評価時点や日常でのコミュニケーションが、それらの「資源」の所在や獲得法を指し示すなら、そして「資源」を獲得できそうだという「希望」につながるなら、従業員は、評価の結果やプロセスの面でのマイナス面について、「そのようなもの」として受容しやすくなるだろう。
業績管理としての人事評価
従業員の仕事や人生を豊かにする「資源」を獲得し、享受することの中には、彼/彼女が望むような形で仕事に従事し、必要水準の成果を出すことが含まれる。企業、そして従業員の上司としての評価者には、従業員=被評価者の就業や成果の創出が、企業や職場の目標達成に資する形で展開されるよう、すり合わせや支援を行うことが求められる。
こうしたすり合わせや支援のことを、「業績管理(パフォーマンス・マネジメント)」と言う。「従業員の日頃の働きぶりや達成を踏まえて、彼らの報酬や配属、さらには能力開発指針を決定する手続き」としての人事評価(第1回参照)は、その定義上、業績管理の少なくとも一部である。
ただし、業績管理は人事評価以外の文脈、例えば日常の上司-部下関係においてもなされている。そのため、業績管理という括りの中で、人事評価が他の活動と有機的・補完的に展開されることで、人事評価は、従業員の成長や成果のみならず、彼らからの納得も得やすくなる。なお、ここで言う業績は、「perform=行い」という語源に則し、職務に関連する能力の蓄積と発揮、態度・姿勢・意欲の表明、成果を生み出すための様々な活動、そして成果を包括するものとする。貢献と言い換えてもよい。
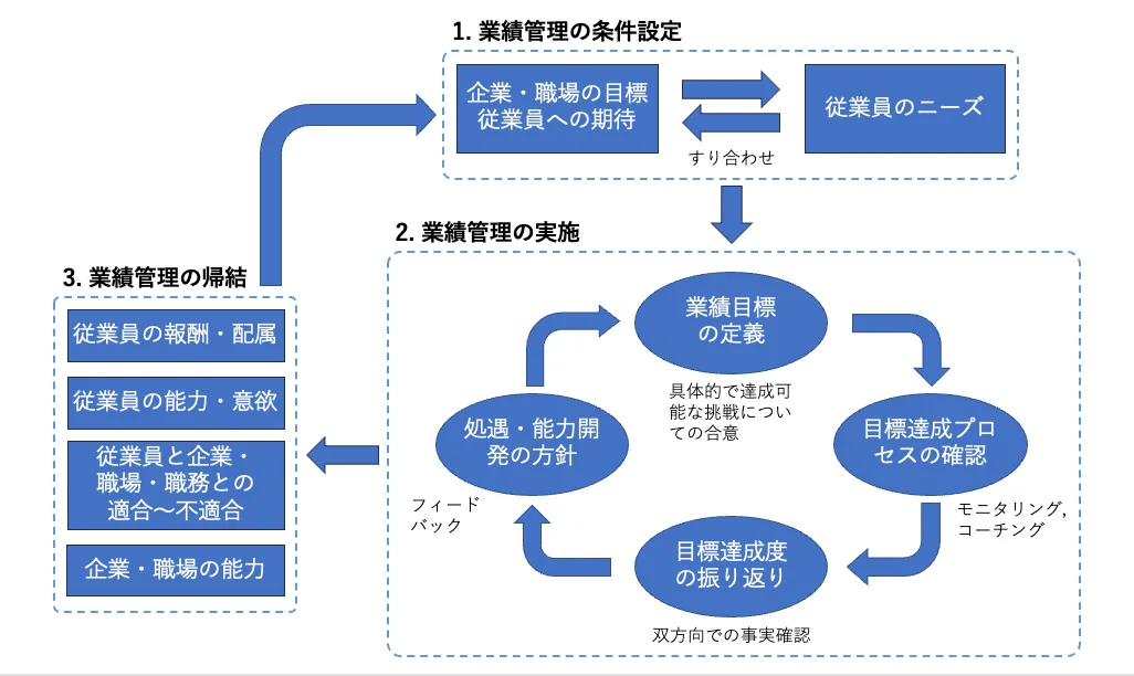
従業員と彼らを雇用・活用する組織や職場にとっての業績を定義し、現実のものとするための活動は、様々な要素から成り立っている。下の図は、業績管理に関する様々な研究(例えば、Kinickiら (2013)や髙橋 (2010)など)を筆者が独自にまとめたものである。以下、その要点について紹介したい。

出典:江夏・平野 (2025)に基づき、筆者作成
被評価者も参加した「業績=人事評価項目」の定義
目標管理(MBO)では、被評価者である従業員一人一人が直面する状況と、職場の方向性の双方を踏まえ、人事評価項目がその時々で定められる。そこでは、人事評価項目は、従業員の職務遂行や能力開発の指針、すなわち達成すべき業績目標として位置付けられている。「目標設定理論」によると、目標は、具体的で、達成可能な程度に難しいものでないと、人々を動機づけない(Locke and Latham, 1990)。
この理論では当初、目標が一方的に上司から与えられるものなのか否か、逆に言うと従業員自身が参加したものか否かは、その後の業績水準に影響しないとされていた。しかし、近年の多くの従業員は、自律的キャリアへの関心を強める中、参加やエンパワーメントを強く求めるようになった(Buchner, 2007)。被評価者が達成すべき業績を定義するにあたっては、評価者が職場の目標やメンバー一人一人への期待役割を示し、被評価者が仕事上のニーズを示し、両者のすり合わせを経て、「この期間はこの業績を追求する」ということについて合意をとらなければならない。
被評価者も交えた業績達成プロセスの頻繁な確認と振り返り
日本の人事評価の文脈でしばしば見られるのは、被評価者の業績目標の達成度についてきちんと振り返る機会が、年度の初頭、中間、末尾と、限られた時間に留まるということである。しかもそこでは、振り返りの主体は評価者にとどまっていて、評価者と被評価者の協働が伴わないことが多い。また、振り返りのベースとなる情報について、日々の観察に基づいて十分に蓄積されている、あるいは、観察内容が意識的に振り返りに活かされているとは限らない。これらの結果として、被評価者の成長や成果に貢献するフィードバックが行われないことも、稀ではない。フィードバックが明確で、頻繁で、前向きなものであれば、受け手の業績向上確率が高まることが先行研究でたびたび示されてきた(Kinicki, 2013)が、それは広く実施されているわけではない。
評価者が、日頃の観察に基づいて、被評価者の成長や成果創出のために頻繁にフィードバックをすること、その中で必要に応じて期中であっても業績目標を定め直すことは、「1on1」の例にあるように、近年の日本でも広まりつつある。フィードバックは、基本的に評価者から被評価者への情報提供であるが、そこで留意すべきが「コーチング」という形式をとるべきことである。
コーチングでは、最終的に、それを受けた人(ここでは被評価者)が目標達成のための行動を理解し、選択し、実行する、という主体的な側面が重視されている。コーチ(ここでは評価者)は、質の高いフィードバック情報を形成し、提供することを重視しつつも、それが押しつけにならず、対話の中で相手にじっくり咀嚼してもらう、結果として自分流に翻案されることをよしとする、という姿勢も持たなければならない。被評価者によるフィードバック探索行動を期待し、受容することも必要である。
業績を踏まえた組織的関与を被評価者に対して行う
もっとも、被評価者が自らの成長や成果への方向性を意識する、あるいは実際にコミットするという点への、フィードバックやコーチングの単体での効果は限定的であろう。これまでに述べたような観点に立って行われた、より実質的な人事評価を従業員への報酬配分や配属に活かし、将来の目標設定のための情報し、さらには従業員の職務・職場・企業との適合性を高めて職場や企業の組織能力を高めてこそ、人事評価は従業員の行動の変容や強化を促し、業績管理の一翼を担うことができる。
ここでいう「実質的な人事評価」とは、必ずしも正確性や公正性を意味するわけではない。もちろんそれらが有意義なこともあるが、「どうして自分がそうした評価なのか」「この評価を踏まえて今後どうしたらいいのか」「評価は自分にとってどういう意味があるのか」という事柄について、被評価者自身が「主人公」意識を持てるような「ストーリー(物語)」を、評価者は被評価者と共に編み出さなければならない。人事評価の正確性や公正性がそのストーリーに寄与するのであれば存分に活かせばいい。しかし、活かせないなら無理にストーリーに紐づける必要はないし、そもそも正確性や公正性が確保できなさそうなら、別の手法でストーリーを編み出さなければならない。
業績管理を行う中で、組織は従業員への扱いを変え、従業員自身も、その時々で得られた待遇、機会、情報に基づき、能力や就業意欲を変えていく。それが、従業員の業績定義を管理者と従業員自身が双方向的に定め直すための、さらなる呼び水となる。
業績管理の事例
このような業績評価のサイクルが、仕事上の成長や成果に向けた従業員の積極性、将来に向けた希望の礎となる。こうした事柄に力点を置いた人事評価や報酬決定に関する近年の試みの一例に、「ノー・レーティング」がある。レーティング(rating)とは評点(数字や記号)に頼らずに従業員の評価をし、報酬決定の材料とすることであるが、ノー・レーティングとはそうした形式に別れを告げるものである。
GE(ゼネラル・エレクトリック)は、ノー・レーティングの興味深い導入事例企業である(以下、江夏 (2020)に基づき記述)。同社では元来、「9ブロック(ナインブロック)」と呼ばれる人事評価の手法が用いられてきた。ここでは、職務上の業績に加え、「GE Value」と呼ばれる行動基準の実施度に着目し、従業員を「ベスト」「優秀」「組織の屋台骨」「要改善」「ミスマッチ」と類別してきた。
ノー・レーティングを導入した背景には、デジタル社会を見据えた組織文化の変容のため、従業員の失敗を恐れぬ積極的な挑戦行動を促すということがあった。失敗可能性を最小限にしてから顧客に働きかけるのではなく、顧客と対話しながら製品やサービスを磨くという「リーン・スタートアップ」が目指されるようになった。このような従業員行動のため、管理者には、従業員と日々接点を持ち、即時性の高いフィードバックを提供することが求められるようになった。部下の力や意欲を引き出すことが、「ピープル・リーダー」としての管理者の第一の役割とされたのである。
従来のレーティングは、管理者のこうした役割の遂行を妨げうる。管理者が従業員の業績向上を支援するための根拠となる様々な情報は、人事評価においても有効であることは疑いない。しかし、そうした情報を評価者が有することが、従業員の納得や組織への貢献を引き出すような人事評価につながるとは限らない。
従業員情報の多くは定性的なものであるが、一般的な人事評価では、こうした定性的な情報は「S, A, B,…」「120点」といった形で定量化・記号化される。それにより、評価者も被評価者自身も、ある被評価者の業績のありのままを理解しにくくなる(Muller, 2018)。その結果、人事評価が、被評価者による深い納得も、特定の行動の強化や変容も、生みにくくなる。
GEの「ノー・レーティング」においては、定性的な情報は定性的な情報のまま、つまり生々しさを残したまま、評価者同士の合議の材料となり、最終的な報酬へと変換された。こうした主観的なやりとりの妥当性は、被評価者と日頃から対話し、フィードバックし続ける評価者が人事評価上の責任を負っているということで担保された。また、同社の管理者は、GE社員としての行動規範を強く内面化する点において共通していた。そのことが、人事評価に関する管理者同士の協議のベースとなった。
評価者が避けるべきでない被評価者との対話
評価者間での調整も含めると、レーティングの作業には、多大な時間と労力を要する上、すでに述べたようにその負担は被評価者の能力や業績の向上という観点から見て、本質的でも必要不可欠でもない。「ノー・レーティング」は被評価者との日頃からの対話という負担を評価者に求めるが、業績管理という観点、および正確で公正な人事評価の実現の困難さを踏まえると、対話に割く負担の方がより意義あるものだろう。正確性や公正性を人事評価の場面で追求する努力を諦めるべきではないが、それに傾斜しない、視野の広い、バランスのとれた対応が、管理者には求められる。
なお、GEは、2016年に導入したこの取り組みを2021年に停止した。その背景には、企業全体での事業上の不調があったと考えられる。しかし、事業の停滞の原因は、こうした人事評価あるいは業績管理の体系にあったのだろうか。「ノー・レーティング」を停止した人事部門の判断は、妥当だったのだろうか。こうした、事業と人事評価の関わりについては、改めて検討したい。
評価者や人事担当者に求められる
「業績管理としての人事評価」という意識
評価者から被評価者への十分なフィードバックを伴わないままに報酬の決定に至る、配属や能力開発に関する判断とはほとんど結びつかない人事評価は、業績管理とはとても言えない。その反面、被評価者の能力開発や職務遂行の指針となるような「理想状態」を、人事評価基準も参考にしつつ定める。そして、理想と現実のギャップ、ギャップの埋め方を被評価者が日々意識できるよう、人事評価基準を読み直し、使い込む。こうした、報酬決定ツール以上の役割が与えられた人事評価は、業績管理そのものである。
報酬原資に制約がある中では、人事評価は正確で公正な報酬決定・配分ツールとしての役目を果たしにくいため、それなりに工夫をしないと幅広い従業員の不満の温床になりやすい。納得感に至る道筋としては少々回りくどいが、工夫の方向性を人事評価制度の精緻化に絞りすぎず、従業員の業績向上に結びつけることを意図した定義や活用を怠るべきではない。
【参考文献】
Buchner, T. W. (2007). Performance management theory: A look from the performer’s perspective with implications for HRD. Human Resource Development International, 10(1), 59–73.
江夏幾多郎 (2020).「従業員に寄り添う人事評価が持つ「物語」」『調査月報』2020年12月号, 36-41.
江夏幾多郎・平野光俊 (2025).『人事管理―人と企業、ともに活きるために(第2版)』有斐閣.
Kinicki, A. J., Jacobson, K. J. L., Peterson, S. J., & Prussia, G. E. (2013). Development and validation of the Performance Management Behavior Questionnaire. Personnel Psychology, 66(1), 1–45.
Locke, E. A. & Latham, G. P. (1990). A theory of goal setting and task performance. Prentice Hall.
Muller, J. Z. (2018). The tyranny of metrics. Princeton University Press. (松本裕訳『測りすぎ─なぜパフォーマンス評価は失敗するのか?』みすず書房, 2019)
高橋潔 (2010).『人事評価の総合科学』白桃書房.





