【テンプレート付き】雇用契約書とは?労働条件通知書との違いや作成ポイントを解説
- 公開日
目次
従業員を雇用する際、従業員と企業のあいだで認識の齟齬を生まないために、労働条件を明示した書面の取り交わしが不可欠です。その際に用いられるのが「雇用契約書」や「労働条件通知書」です。
本記事では、雇用契約書と労働条件通知書との違い、具体的な記載事項、作成時のポイントを解説します。
雇用契約書とは
雇用契約書とは、企業(使用者)と従業員(労働者)が労働条件について合意したことを証明するための契約書です。
労働契約法第6条では、「雇用契約は使用者と労働者の合意によって成立する」と定められ、口頭やメールでの合意でも契約は成立します。
雇用契約書への双方の署名または記名押印が、合意の証明となり、「言った・言わない問題」など労務トラブルを防ぐ重要な役割を果たします。
雇用契約書と労働条件通知書の違い
労働条件通知書(「雇入れ通知書」など)は、賃金や労働時間などの労働条件を記した文書で、交付が義務づけられています(労働基準法第15条第1項)。
雇用契約書と労働条件通知書のもっとも大きな違いは法律上の作成義務の有無で、そのほか違いは次のとおりです。
雇用契約書 | 労働条件通知書 | |
役割 | 労働条件への双方の合意を証明する書類 | 企業が従業員へ一方的に労働条件を通知する書類 |
法的効力 | 合意の証拠として強い効力をもつ | 合意の証明力は雇用契約書に劣る |
法律上の作成義務 | 任意 | 義務(労働基準法第15条) ※違反時は30万円以下の罰金が科せられる可能性あり |
記載事項 | 定められていない | 定められている |
交付方法 | 原則自由(書面・電子) ※労働条件通知書を兼ねる場合は電子交付に従業員の希望が必要 | 書面が原則 ※電子交付は従業員が希望した場合のみ可能 |
交付のタイミング | 法的な定めはなし | 労働契約締結時(遅くとも入社前) |
法律上の作成義務と罰則の有無
労働条件通知書の交付は、労働基準法第15条で企業に義務づけられており、違反した場合には30万円以下の罰金が科される可能性があります。
(労働条件の明示)
第十五条 使用者は、労働契約の締結に際し、労働者に対して賃金、労働時間その他の労働条件を明示しなければならない。この場合において、賃金及び労働時間に関する事項その他の厚生労働省令で定める事項については、厚生労働省令で定める方法により明示しなければならない。
一方で、雇用契約書の作成は任意です。前述したとおり、労働条件への双方の合意を証明できるため、起こり得る労使トラブルを想定して、作成有無を判断しましょう。
記載事項
雇用契約書には記載事項の法的な定めはありません。一方、労働条件通知書には法律で定められた「絶対的明示事項(明示が必須)」と「相対的明示事項(定めがある場合に明示すべき項目)」があります。
交付方法と交付のタイミング
雇用契約書と労働条件通知書は、交付方法や交付のタイミングに違いがあります。実務上でもっとも混乱しやすいポイントのため、注意しましょう。
交付方法(書面/電子)
- 雇用契約書:書面・電子いずれも可能
- 労働条件通知書:原則書面(電子交付は従業員本人が希望した場合のみ)
交付のタイミング
- 雇用契約書:交付時期の法定はなし。ただし、トラブル防止の観点から、入社日前に締結が推奨される。
- 労働条件通知書:労働基準法第15条により、労働契約締結時、遅くとも入社前までに交付が必要。内定承諾後、できるだけ早いタイミングの交付が望ましい。
従業員の署名押印の有無
雇用契約書は、企業と従業員の合意の証として、双方の署名または記名押印が望ましいです。これにより、労働条件の認識をあわせ、トラブルを防ぎます。なお、署名には本人の筆跡が残るため、押印なしでも有効ですが、記名の場合は本人確認のため、押印と併用するのが一般的です。
一方、労働条件通知書は、目的が合意形成ではなく、あくまで企業から従業員への通知のため、従業員の署名や押印は不要です。
雇用契約書と労働条件通知書は一体で作成・交付できる
雇用契約書に労働条件通知書の明示事項がすべて記載されていれば、1つの書面で両方の役割を兼ねられます。この場合、雇用契約書の交付により、労働条件通知書の交付義務も満たしたことになります。
この方法は一般的で、書類管理の負担を軽減できます。ただし、明示が必要な項目が1つでも漏れていると、労働基準法上の義務違反になるので注意しましょう。
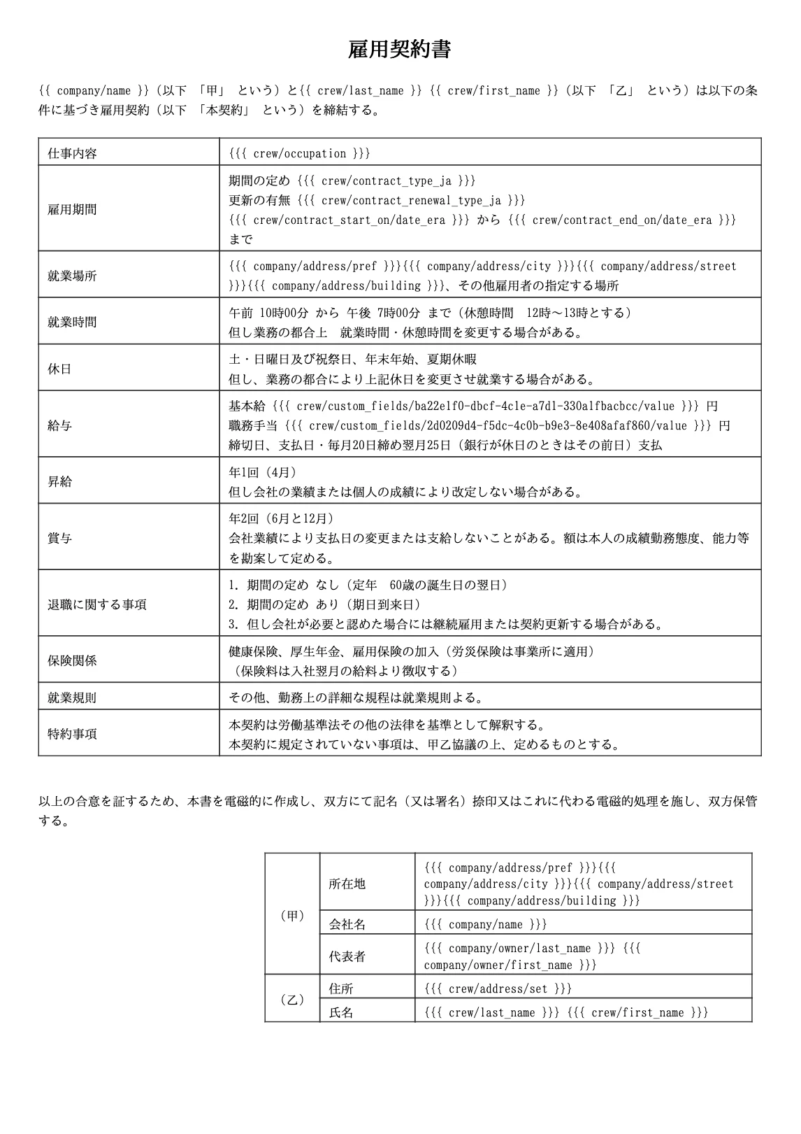
雇用契約書の記載事項
雇用契約書には、法定の記載義務はありません。ただし、雇用契約書を労働条件通知書としても扱う場合は、労働基準法で定められた明示事項をすべて網羅する必要があります。
ここでは、労働条件通知書の記載事項「絶対的明示事項」と「相対的明示事項」について解説します。

労働条件通知書における絶対的明示事項
絶対的明示事項とは、労働条件通知書において明示が義務づけられている項目です。
(1)労働契約の期間に関する事項 | 雇用期間の定めの有無、ある場合は契約の開始日と終了日を明記し、ない場合(無期雇用)はその旨を記載。 |
(2)有期労働契約を更新する場合の基準に関する事項 | 契約更新の可否や、更新の条件や基準を示す。たとえば「更新あり(業務量や勤務成績、経営状況によって判断)」や「更新なし(契約満了で終了)」など。 |
(3)就業の場所および従事すべき業務に関する事項 | 入社直後に働く場所と仕事内容、そして将来的に転勤や部署異動の可能性がある範囲を具体的に示す。就業場所・業務が限定されない場合は、「変更の範囲」にすべての就業場所・業務を含める。 |
(4)始業・終業の時刻、所定労働時間を超える労働の有無、休憩時間、休日、休暇、交代勤務に関する事項 | 勤務開始・終了時刻、所定労働時間を超える残業の有無、休憩時間の長さなどの1日の勤務スケジュールや、休日・休暇を記載。 |
(5)賃金(退職手当および臨時に支払われる賃金等を除く)に関する事項 | 給料の決め方や計算方法、支払い方法を示す。の決定、計算・支払いの方法、賃金の締切り・支払の時期ならびに昇給にたとえば基本給や時給の額、従業員の指定する銀行口座への振込とする旨、残業代の計算方法、給与の締め日と支給日など。 |
(6)退職(解雇の事由を含む)に関する事項 | 自己都合退職の手続きや定年制度、どのような場合に企業から解雇される可能性があるのかを記載。 |
無期転換ルールに関する絶対的明示事項(対象者のみ)
同一企業とのあいだで有期労働契約が通算5年を超える場合、無期労働契約への転換を申し込む権利(無期転換申込権)が発生します。この無期転換申込権が発生する労働者に対しては、上記に加えて以下の事項も書面での明示が必須となります。
(1)無期転換申込みに関する事項 | 無期雇用への転換を申し込む権利があることを明示する。 |
(2)無期転換後の労働条件 | 無期雇用に切り替わった後の給与や職務内容などを、あらかじめ明示する。 |
(参考)採用時に労働条件を明示しなければならないと聞きました。具体的には何を明示すればよいのでしょうか。 - 厚生労働省
労働条件通知書における相対的明示事項
相対的明示事項とは、該当するルールがある場合は明示しなければならない事項です。
(1)退職手当に関する事項 | 退職手当の制度がある場合、適用される従業員の範囲、退職手当の決定、計算・支払いの方法、支払い時期を記載する。 |
(2)臨時賃金(退職手当を除く)、賞与、最低賃金に関する事項 | ボーナス(賞与)や結婚祝い金などの一時金、または独自の最低賃金額を設定している場合に記載。とくに賞与は、「支給対象期間」や「査定の有無」が重要になる。 |
(3)従業員に負担させるべき費用、作業用品などに関する事項 | 給食費、制服代、道具代などを従業員の給料から差し引いたり、自己負担させたりするルールがある場合に記載する。 |
(4)安全および衛生に関する事項 | 職場の安全管理や、健康診断、ストレスチェックなどの健康管理に関するルールがある場合に記載する。 |
(5)職業訓練に関する事項 | 新人研修や資格取得支援など教育制度がある場合に記載する。 |
(6)災害補償、業務外の傷病扶助に関する事項 | 災害補償や業務外の病気・けがに対する扶助の定めがある場合に記載する。 |
(7)表彰・制裁に関する事項 | 表彰や懲戒処分の種類、手続きに関する定めがある場合に記載する。 |
(8)休職に関する事項 | 休職可能期間・復職方法など休職制度のルールがある場合に記載。 |
雇用契約書作成のポイント
ここでは、労務トラブルを防ぎ、従業員が安心して働けるための雇用契約書の作成ポイントを解説します。雇用契約書を作成する際は自社の就業規則を参照するとよいでしょう。
以下の記事で、雇用契約の手続きを効率化のポイントを解説していますので、あわせてご確認ください。
(1)自社で定めた労働時間制を明確に記載する
フレックスタイム制などの変形労働時間制、裁量労働制、固定残業時間制度など特殊な労働時間制度を導入している場合、その適用を契約書に明記しておきます。雇用契約書に示さないと、「未払い残業代」などの大きなトラブルに発展するリスクがあります。
内容が複雑になる場合は、制度の適用を合意するために必要な内容に絞って記載し、「詳細は就業規則○条の定めによる」といった表現にとどめておくとよいでしょう。
(2)就業場所・業務の変更の範囲を明示する
将来的な転勤や配置転換の可能性がある場合、就業場所を「企業の定める事業所」、業務内容を「企業の定める業務全般」といった表現で、変更の可能性がある範囲を示す必要があります。「変更の範囲」をあらかじめ合意することで、転勤や配置転換をめぐるトラブル防止につながります。
(3)試用期間を適切に設定する
試用期間を設ける場合、以下の点を明確に記載しましょう。
- 試用期間:「入社日より○か月間」または開始日と終了日
- 試用期間中の労働条件:本採用時との給与・手当・待遇が異なる場合はその内容
- 試用期間の延長の有無:延長があり得る場合は期間や条件
- 本採用の判断基準:勤務態度、能力など本採用の判断基準
- 本採用とならない可能性:試用期間満了時に本採用としない場合があること
試用期間は3〜6か月が一般的です。就業規則で試用期間の運用方針を定めている場合は、契約書の内容と整合させましょう。
試用期間中の解雇と雇用契約書の関係性
試用期間中でも、合理的な理由のない解雇や社会通念上相当と認められない解雇は無効です。契約書に「試用期間満了時に本採用とならない場合がある」と記載していても、実際に本採用を見送る際は、十分な指導・改善機会の付与と、評価基準にもとづく公正な判断が必要です。
なお、試用期間の取り扱いを契約書に定める場合は、就業規則との整合性を確認しながら作成しましょう。
就業規則については、以下の記事でくわしく解説していますのであわせてご確認ください。
雇用形態別|雇用契約書作成の注意点
雇用形態によって、雇用契約書で注意すべきポイントが異なります。2024年の法改正により追加・変更された明示事項もふまえて、雇用形態別の注意点を解説します。
正社員
正社員(無期雇用労働者)の雇用契約書では、勤務地・担当業務などの労働条件を明確に記載します。2024年4月の法改正により、「全国の事業所への異動の可能性がある」など、勤務地・職務の変更範囲の具体的な明示が必要です。
試用期間を設ける場合は期間や延長の有無、本採用の可否条件を、定年制がある場合は、退職条件として定年年齢を明記します。
長期雇用中に給与形態や労働時間制などの重要な変更が生じた際は、雇用契約書の再締結または個別の同意書取得でトラブルを防げます。
契約社員
契約社員の雇用契約書は、正社員と異なり「有期雇用」特有の事項と、パートタイム・有期雇用労働法上の義務的明示事項を盛り込む必要があります。
(1)契約期間と更新条件
契約期間(開始日・終了日)、契約更新の有無と更新基準を具体的に記載します。
更新有無の記載例
- 更新を前提としない場合:「契約満了で終了(更新なし)」
- 更新があり得る場合:「更新あり(業務量や勤務成績、経営状況等を勘案して判断)」
また、契約更新の上限(通算契約年数や更新回数)を設ける場合は、その有無と具体的な上限内容の明示が義務づけられています。途中から更新上限を新設・短縮する際は、変更理由を事前に従業員へ説明し、同意を得る必要があります。
(2)昇給・賞与・退職金の有無と相談窓口
パートタイム・有期雇用労働法にもとづき、昇給や賞与、退職金の制度の有無を契約書に明示します。あわせて、短時間・有期雇用労働者向けの雇用管理の改善に関する相談窓口(※)の連絡先も記載が必要です。担当部署名や電話番号など、具体的な連絡先を明示しましょう。
※「雇用管理の改善に関する事項の相談窓口」とは
「雇用管理の改善に関する事項の相談窓口」とは、短時間・有期契約労働者が待遇や労働条件について相談できる社内窓口で、パートタイム・有期雇用労働法により設置が義務づけられています。雇用契約書(または労働条件通知書)には、担当部署名・連絡先の明示が必要です。
(3)無期転換ルールへの対応
有期契約社員には、同一企業での契約期間が通算5年を超えた場合に無期労働契約への転換申込権(無期転換ルール)が発生します。2024年の改正により、無期転換申込権が発生する契約更新時には、転換申込が可能である旨と、無期転換後の労働条件の明示が義務づけられています。
アルバイト・パート
アルバイト・パートの雇用契約書では、勤務体系が不規則になりやすいため、勤務日数・時間・時給・休憩・休日・賃金体系を具体的に明記し、労使間で誤解が生じないようにしましょう。厚生労働省では、「いわゆるシフト制でも始業・終業時刻や休日の設定方法を明記すべき」としています。
参考:「シフト制」労働者の雇用管理を適切に行なうための留意事項|厚生労働省
また、契約社員と同様にパートタイム・有期雇用労働法にもとづき、昇給・賞与・退職金の有無と相談窓口の記載も必要です。
派遣社員
派遣社員との雇用契約は派遣元企業が締結します。派遣先企業(受け入れ企業)は直接の雇用関係をもたないため、雇用契約書の締結や労働条件通知書の交付は不要です。派遣元での雇用契約書締結は法律上の義務ではありませんが、労務リスク管理の観点から締結が望ましいといえます。
派遣元企業の派遣社員への明示義務
派遣元は通常の労働条件に加え、労働者派遣法にもとづく派遣就業に関する事項を「就業条件明示書」で書面明示する義務があります。こちらも、同様に派遣先が明示する必要はありません。
具体的な記載事項は以下のとおりです。労働条件通知書と重複する部分が多いため、多くの派遣会社が「労働条件通知書兼就業条件明示書」という形式で交付しています。
- 業務内容
- 就業先事業所の名称・所在地・組織単位
- 就業中の指揮命令者に関する事項
- 派遣期間、就業日
- 始業・終業時間、休憩時間
- 安全衛生に関する事項
- 派遣労働者からの苦情処理に関する事項
- 労働者派遣契約解除時の派遣労働者の雇用安定措置に関する事項
- その他
参考:労働者派遣事業関係業務取扱要領(令和7年6月1日以降) - 厚生労働省
業務委託(フリーランス・副業人材)
フリーランスや副業者など外部の人材と契約する場合は、雇用契約ではなく、業務委託契約を結びます。契約形態によって請負契約や委任契約などにわかれるため、発注内容に適した書面を作成する必要があります。
業務委託は特定の業務の完成や遂行を目的とし、業務委託契約で働くフリーランスや副業人材は民法上の契約となり、労働関係法令上の労働者保護規定は原則適用されません。発注者に指揮命令権はなく、受託者は自身の裁量で業務を進めます。
実態として指揮命令関係があると判断されると「偽装請負」とみなされ、雇用契約と判断されるリスクがあります。業務の進め方を細かく指示したい場合は、雇用契約(契約社員・アルバイト・パートなど)でフリーランス・副業人材を受け入れることも可能です。その際は、雇用形態に応じて適切な雇用契約書を作成し、締結をしましょう。
業務委託においては、フリーランス保護法(2024年11月施行)、取適法(改正下請法、2026年1月施行)、改正電子帳簿保存法・インボイス制度などの法令を遵守する必要があります。
以下の記事でくわしく解説していますので、あわせてご確認ください。
雇用契約書の作成は不要?作成が推奨される理由
雇用契約書の作成は法的義務ではありません。それでも作成が推奨される理由を、実務の観点から解説します。
(1)雇用契約の有効性を担保し、法的リスクを回避できる
雇用契約書は、「その内容に双方が合意した」という客観的な事実を証明する強力な証拠となります。
労働条件をめぐるトラブルが発生した際、労働条件通知書のみでは「一方的に決められた」「説明を受けていない」と主張され、企業側が不利な立場に立たされるリスクがあります。とくに、固定残業代制度や試用期間、副業の制限といった複雑なルールを運用する場合、合意の証跡がないと制度そのものが無効と判断されかねません。
双方が署名・押印した雇用契約書があれば、「契約内容」と「合意の事実」を同時に立証できるため、企業側の主張の正当性を守り、無用な紛争を未然に防ぎます。
(2)従業員との信頼関係を築ける
労働条件を一方的に通知するのではなく、雇用契約を通して企業と従業員が公平に確認する機会をつくることで、企業が誠実な姿勢を示す効果があります。
労働条件の透明性を重視する求職者が増えている昨今、契約内容を文書で明確にし、互いの納得感を得る取り組み自体が、長期的な信頼関係を築くための第一歩といえるでしょう。
雇用契約書を電子化する方法
雇用契約書は、従業員本人が希望し同意すれば、電子的に作成・締結することが可能です。
雇用契約書を電子化する流れ
電子化のプロセスは、一般的に以下のような流れになります。

- 従業員の同意を得る:電子交付を希望するか意思を確認し、同意を記録として残す
- 電子契約サービスで作成・送信:電子署名に対応したサービスを利用して契約書を作成。従業員が希望する手段(メールなど)で本人しか閲覧できないアカウントに送付する
- 従業員が確認・電子署名:従業員は契約内容を確認し、電子署名をする
雇用契約書を電子的に交付する場合の要件
電子交付は、メールへのPDF添付や従業員がいつでも印刷できるクラウドシステムの利用が必要です。SNSでの通知も可能ですが、以下の要件をすべて満たす必要があります。
- 従業員本人がSNSでの受信を希望していること
- メッセージを印刷したり、データとして保存したりできる「書面として出力可能な形式」であること
- 従業員本人だけが閲覧できる個人アカウントへの送信であること
なお、 SMS(ショート・メール・サービス)等による明示は禁止されていませんが、PDF等のファイルが添付できず、文字数制限もあるため、推奨されません。
雇用契約書のテンプレートと使い方
雇用契約書を作成する際は、労働条件通知書として必要な項目を網羅したテンプレートをベースに、自社の状況にあわせてカスタマイズできるとよいでしょう。
ここでは雇用契約書のテンプレートを利用する際の注意点を2つ解説します。
(1)自社の労働時間制や在宅勤務に沿った内容にする
自社特有の勤務制度や働き方ルールが複数ある場合、テンプレートをそのまま使わず、適用する制度の内容を反映させる必要があります。
たとえば、フレックスタイム制を導入している企業であれば、契約書に「所定労働時間:1日8時間(コアタイム○時~○時、フレキシブルタイム○時~○時)」などと記載し、清算期間など詳細を就業規則で定めている場合はその旨も添えます。
在宅勤務(テレワーク)制度を導入している場合は、就業場所の欄に「自宅」も追記します。雇用契約書の記載内容が実態と食い違わないよう、一つひとつ確認しましょう。
(2)管理監督者の雇用契約には裁量範囲を明記する
管理監督者とは「経営者と一体的な立場で労務管理上の権限を持つ者」を指します。管理監督者に該当する場合、労働基準法第41条にもとづき、同法で定められた「労働時間、休憩、休日」に関する規定が適用除外となります。
一般社員向けテンプレートを流用せず、「労働基準法第41条に則り、労働時間・休憩・休日に関する規定が適用されないこと」を特記事項として明記します。あわせて職務内容・裁量の範囲・勤務時間の裁量を記載し、就業規則との整合性を確認しましょう。
名ばかり管理職と判断されないためのチェックポイント
管理監督者は書面上の記載だけでなく、実態がともなっていることが必要です。実態がともなわない「名ばかり管理職」は法律上一般従業員と同様に扱われ、残業代支払い義務が生じます。少なくとも以下の要件を満たしているか確認しましょう。

- 職務内容・権限:部下の採用・人事評価の権限や経営上の重要な決定に関与するなど、経営者と一体的といえる責任と権限があること
- 勤務態様:出退勤の裁量があり、遅刻・早退による給与減額など一般社員と同様の時間管理を受けていないこと
- 待遇:役職手当や高い賃金水準など、地位に相応しい処遇がなされていること
雇用契約書の整備から、従業員との信頼関係を構築しよう
雇用契約書は法的義務はないものの、労務トラブルの予防と従業員との信頼関係構築に欠かせない書類です。
従業員一人ひとりが自身の労働条件に納得し、安心して能力を発揮できる環境を整えることは、企業の持続的な成長の礎となります。
本記事で解説したポイントを参考に、形式的な書面作成で終わらせるのではなく、従業員が自身の条件に納得し、前向きに挑戦できる環境づくりの第一歩として、雇用契約の整備をアップデートしていきましょう。










