労務担当者が知るべき「2020年電子申請義務化」。対象企業や対象書類など基本概要について解説!
- 公開日
目次
こんにちは。特定社会保険労務士の山本 純次です。
2020年4月施行で、一部の人事労務手続きに関して電子申請義務化が実施される方針が示されました。
ここでは、電子申請義務化の概要と対象、対応方法について記載していければと思います。
2020年施行の「電子申請義務化」とは?
平成30年4月24日に、政府の規制改革推進会議・行政手続部会にて、「行政手続コスト削減に向けて (見直し結果と今後の方針)」が検討され、その具体的内容について資料が公開されました。
その中で、先行して進んでいる税申告の電子化に追いつくよう、人事労務手続きの電子化推進方針が明示されています。
ここでは、2020年4月実施で、人事労務関係手続きの一部が電子申請義務化とすることが盛り込まれているほか、将来的な手続きの簡素化の方針が示されています。
政府としても電子政府化は待ったなしの方向性で進んでおり、今後も電子化が進んでいくことが読み取れます。
「電子申請義務化」の対象申告書類・対象企業
電子申請義務化の「対象申告書類」
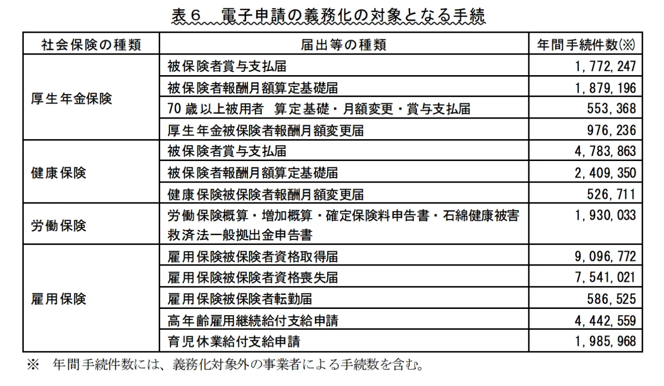
人事労務関係の電子申請義務化は、今のところ以下書類となっています。
(1)厚生年金保険
- 被保険者賞与支払届
- 被保険者報酬月額算定基礎届
- 70歳以上被用者 算定基礎・月額変更・賞与支払届
- 厚生年金被保険者報酬月額変更届
(2)健康保険
- 被保険者賞与支払届
- 被保険者報酬月額算定基礎届
- 健康保険被保険者報酬月額変更届
(3)労働保険
- 労働保険概算・増加概算・確定保険料申告書・石綿健康被害救済法一般拠出金申告書
(4)雇用保険
- 雇用保険被保険者資格取得届
- 雇用保険被保険者資格喪失届
- 雇用保険被保険者転勤届
- 高年齢雇用継続給付支給申請
- 育児休業給付支給申請
なお、それぞれの年間手続き件数は、下記のとおりです。

出典:「行政手続コスト削減に向けて(見直し結果と今後の方針)」平成30年4月24日 規制改革推進会議 行政手続部会
電子申請義務化の「対象企業」
今回の義務化でこの対象となるのは、大企業(資本金又は出資金の額が1億円超の法人等)になっていますが、今後中小企業へも拡大していくことが見込まれます。
なお、先行して税務署関係ですと、「法定調書」については、平成23年の法改正により、前々年に税務署へ提出すべき源泉徴収票が1,000枚以上である支払者は、e-Taxまたは光ディスク等による提出が義務付けらています。
住民税においても、上記の基準に合わせるかたちで市区町村に提出する「給与支払報告書等」をeLTAX(エルタックス)または光ディスク等による提出が義務化されています(地方税法第317条の6関係)。
また、法人税及び地方法人税並びに消費税及び地方消費税についても、2020年4月より電子申請義務化が実施されていきます。
「電子申請」の実施方法や注意点
このように企業における国への申請書類に関しては、今後かなりの勢いで電子化が進むことになります。
その中で、社会保険・労働保険に関しては実施が遅れていましたが、ようやく国の方向性として「義務化」という方針となりました。
まずは対象となるのは大企業のみですが、特に雇用保険関係の入退社の手続き、年次業務(算定、年度更新、月額変更など)については待ったなしの対応に迫られます。
「e-Gov」による電子申請の実施と、便利なクラウドソフトの登場
電子申請は、電子政府の総合窓口である「e-Gov」より実施します。
そのためには電子証明書を各会社で取得する必要があり、実施にはハードルが高くなります。加えて、「e-Gov」そのものでの申請だと、申請内容の進捗の確認や、内容を誤った場合の確認などに負担がかかる可能性があります。
そこで、「e-Gov」と外部API連携したソフトウェアを使用しての申請がオススメです。たとえば、各種クラウドソフトが人気となっており、クラウド上で人事情報を管理のうえ、申請から完了までをWeb上で完結できる仕様になっています。また、電子申請に必要な「電子証明書」も、社会保険労務士への委託によって、その電子証明を利用することも可能です。
電子申請を実施できることもポイントですが、あわせて「入社時の個人情報収集」や「マイナンバーの登録」などもWeb上でかんたんに実施できるため、労務担当者の業務削減にもつながります。外部社労士との連携でも権限の付与だけで情報が共有できるため、スムーズな業務委託も可能です。電子申請義務化にあわせて、社内業務の効率化を検討するよい機会になりえます。
ただし注意点としては、各ソフトウェアによって特徴や対応書類、料金体系などが大きく異なるため、自社の目的や課題に応じてよくご確認ください。また、各ソフトウェア提供社の対応方針や動向についてもあわせてチェックすると良いでしょう。
「行政手続きの電子化」とこれから
先述しましたが、各種行政手続きの電子化は時代の流れとともに、急激な勢いで進んでいきます。
この考えとしては、行政もそうですが、何より企業における事務手続きの効率化が必要であるためです。そのためには、いち早く電子化に対応し、活用していくべきでしょう。これは大企業に限らない話だと言えます。
自社での対応が難しい場合は、社会保険労務士をはじめ各専門家のサポートを受けるのも良いでしょう。
手続きの電子化は、企業における業務効率化につながっていきます。早めの対応をオススメいたします。






