働き方改革法における「新36協定」と「旧36協定」はどう違う?特別条項も含め注意点を解説
- 公開日
目次
こんにちは、特定社会保険労務士の榊 裕葵です。
2019年4月から、いよいよ働き方改革関連法が順次施行開始されますが、その中でも大きな注目を集めているのが「罰則付きの36協定の上限設定」。
大企業は早速2019年4月から、中小企業は1年の猶予を置き2020年4月からそれぞれ適用されます。
今回の記事では、働き方改革関連法における「36協定」の締結および「特別条項」の適用について、旧36協定との違いや実務上の視点も交えながら注意点を解説します。
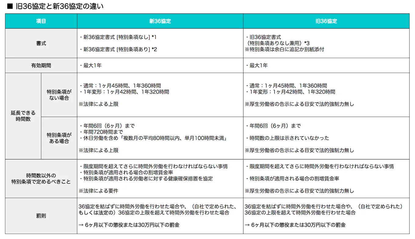
働き方改革法における「36協定」および「特別条項」についておさらい
本稿では、便宜上、働き方改革関連法以前の36協定を「旧36協定」、働き方改革以後の36協定を「新36協定」と呼ぶことにします。
「新36協定」の内容について解説した記事は既にネット上などでも多く目にするようになりました。
しかし、結局のところ「旧36協定」から何が変わって、何が同じなのか、整理ができていない方も少なくないかもしれません。
そこで、本稿では新旧36協定の対比表を作成し、情報を以下に整理してみます。

※ 画像クリックで拡大します
【各書類は以下より閲覧、ダウンロードできます】
*1 新36協定書式[特別条項なし] / *2 新36協定書式[特別条項あり] / *3 旧36協定書式
「新36協定」と「旧36協定」の違いについて補足
「書式」について
新書式案には「労働保険番号」や「法人番号」を記入する欄があり、データベース管理を充実させる意図があると推測されます。
また、特別条項付きの36協定は、2枚に分かれ特別条項の詳細記入欄があります。
特別条項がない場合の「延長できる時間数」について
「旧36協定」では延長できる上限の規制は、“告示”という位置づけにしかなっておらず、「告示」を超えた36協定に対して労基署も行政指導までしかできませんでした。
しかし「新36協定」には、延長できる時間数の上限が“正式な法定”の上限となり、上限違反に対しては刑事罰を含む法的責任を問えるようになります。
特別条項がある場合の「延長できる時間数」について
「旧36協定」では、特別条項を定めた場合、延長できる時間外労働の時間数は実質青天井でした。
しかし「新36協定」では、特別条項により延長できる時間数の上限が、法律上の根拠としての裏付けを持ち明確に定められます。
特別条項で「時間数以外に定めるべきこと」について
「旧36協定」では、特別条項に記載すべき内容の根拠は厚生労働省の告示にとどまっていたものの、「新36協定」では法律上の裏付けとなる根拠が与えられます。
また「新36協定」では健康確保措置の内容(特別休暇の付与、臨時の健康診断実施等)も定めることになりました。
「罰則」について
「旧36協定」では、36協定や特別条項の上限には法的根拠がなかったため、実質青天井な36協定を結んでしまえば、罰則の適用を免れる脱法行為が可能でした。
しかし「新36協定」では、法的な根拠に基づく時間外労働の上限が設けられたため、この上限を守り切らなければ罰則の適用対象となります。
これが「36協定に“罰則付き上限”が設けられた」ということの本質的な意味合いです。
人事労務担当者が具体的に見直すべき締結内容
上記を踏まえ、「新36協定」を締結する際、「旧36協定」に対し変化点があり、人事労務担当者が具体的に気を付けなければならないポイントを説明します。
本稿で細かい部分まですべてを網羅することはできませんので、最重要ポイントを3点説明します。
(1)新書式に目を通しておくこと
上記比較表の最上段で紹介したように、「新36協定」に移行後は、36協定の書式そのものが変更されます。
「新36協定」の書式では、特別条項を含む36協定を結ぶ場合は特にですが、「旧36協定」に比べ記載する項目が増えています。
そのため、まずは「新36協定」の書式や記載内容に慣れるため、できるだけ早く新書式に目を通し、作成にあたって疑問点が無いかなど、あらかじめ確認をするようにしておくと良いでしょう。
・新36協定書式[特別条項なし]
・新36協定書式[特別条項あり]
(2)特別条項の「限度時間を超えて労働させる必要がある場合」具体的に定めること
「新36協定」の書式では、特別条項を定め、限度時間を超えて労働させる必要がある場合の理由を具体的に記載しなければなりません。
「旧36協定」も考え方は同じだったのですが、「旧36協定」では特別条項は余白などにメモ書き的に書くイメージであり、実務上のあまり記載内容に目くじらを立てられてこなかったというのが実態でした。「業務多忙の場合」とか「緊急の必要がある場合」というような、いわば玉虫色の理由を特別条項のメモ書きに加えておけば、何とかなっていたという面もありました。
しかし、「新36協定」では、書式に具体的な理由を書く欄がしっかりと設けられています。また、書式裏面の「記入心得」にも、抽象的な理由は恒常的な長時間労働を招くので不可とする旨が明記されています。
したがって、過去の残業が発生した理由を整理し、「そもそも特別条項の締結が必要なのか?」を確認しましょう。
その上で、特別条項が必要な場合は、「大規模なシステム障害が発生し修復にあたらなければならない場合」とか「四半期決算や本決算でIRの期限を守りきる必要な場合」といったように、部門ごとに限度時間を超えた時間外労働が必要となる具体的な理由を洗い出し、新書式に記載できるようにしておく必要があります。
(3)自社で運用する「健康確保措置」の内容を決めること
新36協定のもとで特別条項を定める場合は、健康確保措置を導入しなければなりません。
健康確保措置は、新書式裏面の記載心得にも示されていますが、以下の中から選ぶ必要があります(複数個選択可)。
1. 労働時間が一定時間を超えた労働者に医師による面接指導を実施すること。
2. 労働基準法第37条第4項に規定する時刻の間において労働させる回数を1箇月について一定回数以内とすること。
3. 終業から始業までに一定時間以上の継続した休息時間を確保すること。
4. 労働者の勤務状況及びその健康状態に応じて、代償休日又は特別な休暇を付与すること。
5. 労働者の勤務状況及びその健康状態に応じて、健康診断を実施すること。
6. 年次有給休暇についてまとまつた日数連続して取得することを含めてその取得を促進すること。
7. 心とからだの健康問題についての相談窓口を設置すること。
8. 労働者の勤務状況及びその健康状態に配慮し、必要な場合には適切な部署に配置転換をすること。
9. 必要に応じて、産業医等による助言・指導を受け、又は労働者に産業医等による保健指導を受けさせること。
10. その他
これらを導入するにあたっては、就業規則の改定や予算の確保も必要になってくる場合もありますので、36協定を結ぶタイミングで「どれにしようかな」と考え出すのではタイミングが遅すぎます。
あらかじめ検討を進め、社内の合意を得るように努めましょう。
まとめ
「新36協定」は、「旧36協定」で実務的に曖昧が許されていた部分を曖昧なままにすることを許さず、時間外労働の延長時間をキッチリ法律上の上限の範囲内におさめる必要があります。また、特別条項が適用される場合は、それが必要となる理由を具体的に協定書に記載しなければなりません。
「新36協定」の運用開始にあたり、36協定提出時の労働基準監督署のチェックも厳しくなると思われます。
人事労務担当者の負担は増えるかもしれませんが、社内的にもしっかり新ルールに沿った36協定を結ぶことで、法令遵守にとどまらず、社員の長時間労働防止や健康の確保にも、おのずと繋がるような効果も期待できるのではないでしょうか。
(了)
【編集部より】働き方改革関連法 必見コラム特集

お役立ち資料
働き方改革関連法 必見コラム特集
この資料でこんなことがわかります
- 雇用契約書はなぜ作るの?
- 残業をなるべくしないように言われたけど、なぜ?
- なぜ年末調整を行うの?





